为进一步增加学生对公派出国留学的了解,3月7日中午,灰色系统研究所在713会议室组织研究生公派出国留学经验分享会。会议由灰色系统研究所教师及研究生兼职辅导员王俊杰老师主持,线上和线下同时展开,共有30余位同学参与。

本次邀请的主讲人是18级博士生朱晓月。她曾成功申请了国家留学基金委博士生联合培养项目和学校博士生短期访学项目,并参加为期2年的加拿大滑铁卢大学交流项目。

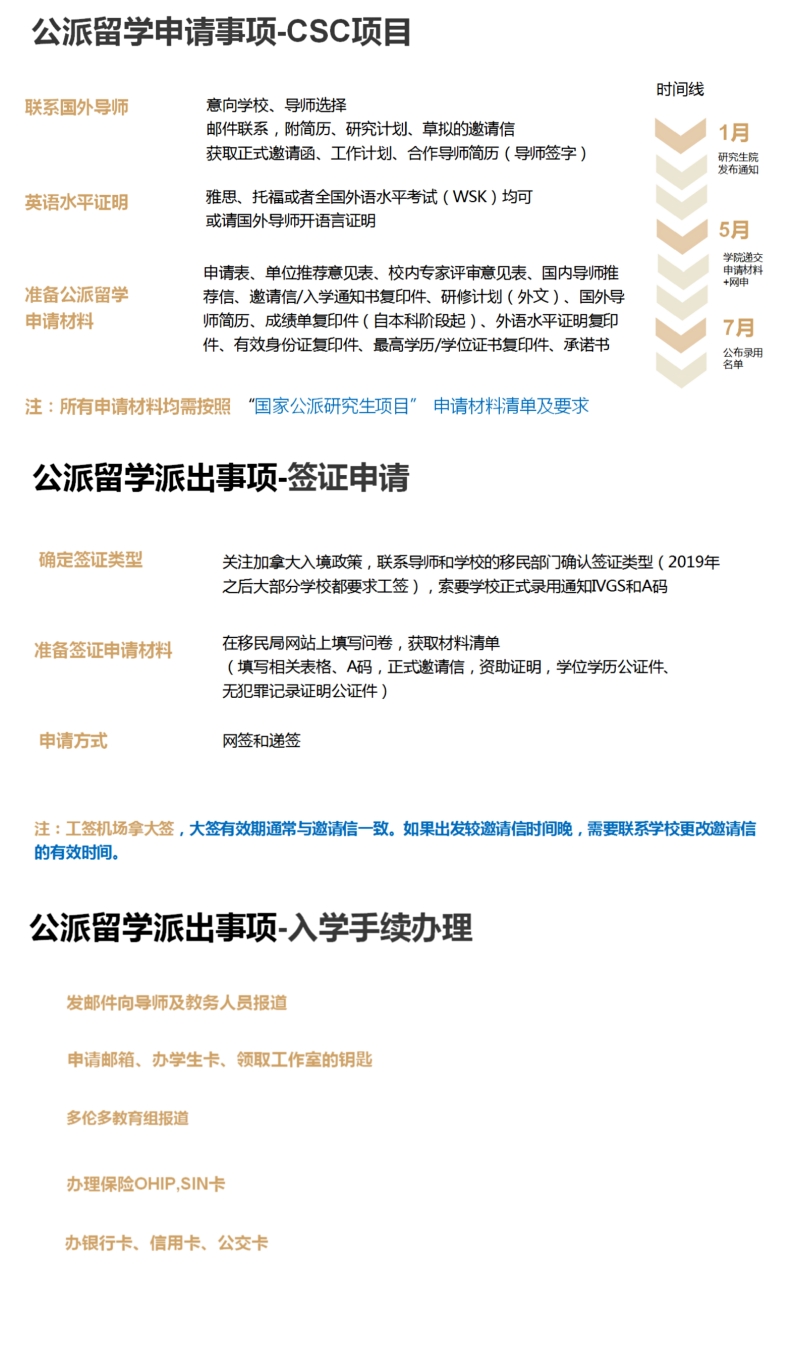
分享过程中,她主要从公派留学申请事项、派出事项和生活三个方面向大家介绍并分享了自己的经验与感想。首先,在申请方面,她以时间序列为轴线,从联系国外导师、英语水平证明、公派留学材料准备等方面作了介绍。然后,她从确定签证类型、准备签证申请材料及注意事项三个层面进行了签证申请的讲解。最后,她介绍了入学手续办理流程。同学们针对公派留学相关事项进行了互动讨论。

最后,王俊杰鼓励同学们提早准备、积极申报。近年来,国家、学校、学院等都为同学们提供了多渠道公派出国的方式。希望同学们结合自身条件与需求,充分利用资源,提前规划学术生涯,促进学术交流。

学院地址:江苏省南京市江宁区将军大道29号
邮政编码:211106
版权所有:必赢3003no1线路检测中心(中国)有限公司 ALL RIGHTS RESERVED 苏ICP备05070685号